万利官网入口
首页
走进我们
走进我们
公司文化
万利官网入口蓝图
万利官网入口团队
万利官网入口基金
万利官网入口先锋
万利官网入口资质
万利官网入口手艺
万利官网入口印记
万利官网入口作品
工程案例
营销网络
新闻动态
公司动态
行业资讯
产品研发
钢结构产品
装配式钢结构修建四概略系
七大钢构质料
党建专栏
党建事情理念
党建新闻
联系万利官网入口
联系万利官网入口
人才招聘
在线留言
目今位置:
首页
>
新闻动态
>
公司动态
>
公司动态
|
行业资讯
|
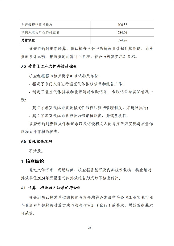
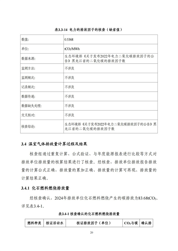
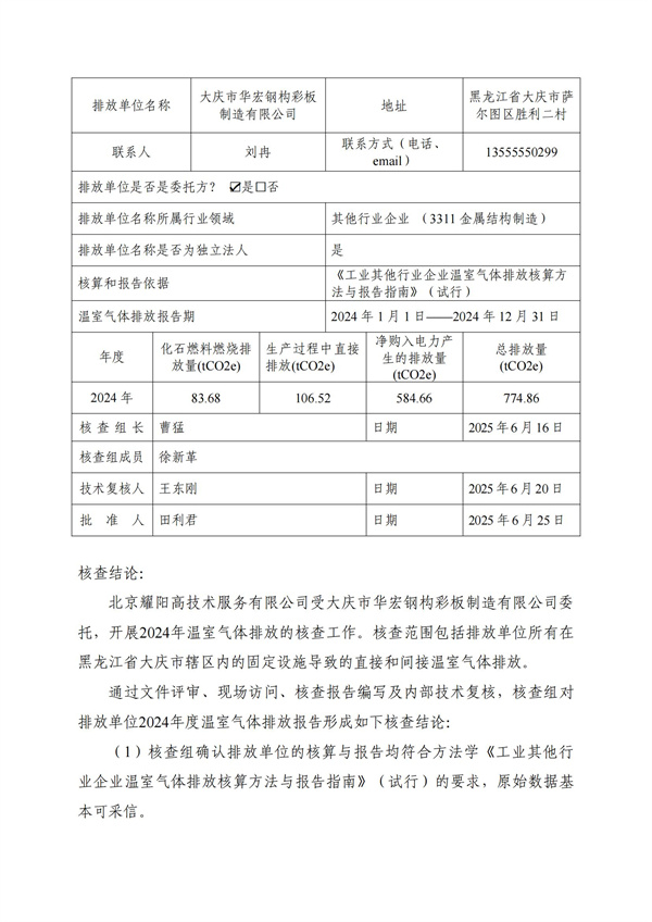
温室核查报告和碳足迹报告
上一篇:
没有了
下一篇:
《温柔且坚定 美在匠心处》万利官网入口钢构致敬女神节*美的你
栏目导航
走进我们
走进我们
公司文化
万利官网入口蓝图
万利官网入口团队
万利官网入口基金
万利官网入口先锋
万利官网入口资质
万利官网入口手艺
万利官网入口印记
万利官网入口作品
工程案例
营销网络
新闻动态
公司动态
行业资讯
产品研发
钢结构产品
装配式钢结构修建四概略系
七大钢构质料
党建专栏
党建事情理念
党建新闻
联系方法
销售热线:
0459-5807111 / 400-0459-111
总部地点:萨尔图区胜利村站南50米东侧
钢构基地地点:萨尔图区南一起工业园
Copyright ? 2019-2021 all Rights Reserved | 万利官网入口
黑ICP备18004664号-1
【网站地图】
【sitemap】